Thursday April 2026

হটলাইন

সেবা এবং ধাপ

নং শিরোনাম সেবার ধাপ কার্যকলাপ
  
দেবিদ্বার উপজেলা দেখুন
উপজেলা পর্যায়ে ডিও জারী সংক্রান্ত কার্যক্রমের প্রসেস ম্যাপ দেখুন
ইউনিয়ন পর্যায়ে হতদরিদ্রদের মাঝে সরকার নির্ধারিত দরে খদ্যশস্য বিতরনের প্রসেস ম্যাপ দেখুন
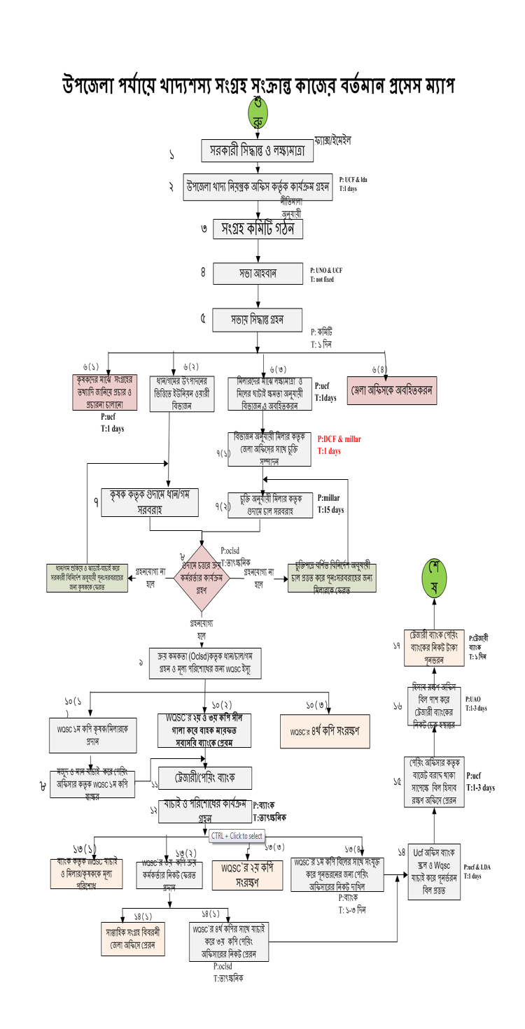
উপজেলা পর্যায়ে খাদ্য শস্য সংগ্রহ সংক্রান্ত কাজের বর্তমান প্রসেস ম্যাপ দেখুন
আটাচাক্কি ও খাদ্যশস্যের খুচরা ব্যবসায়ীকে লাইসেন্স প্রদান সংক্রান্ত কাজের প্রসেস ম্যাপ দেখুন
দেখছেন ১ থেকে ৫ পর্যন্ত, মোট ৫ এন্ট্রি

এক্সেসিবিলিটি

স্ক্রিন রিডার ডাউনলোড করুন